企业动态
韦德网站官方入口集团团委2022-2023年度“两红两优”庆幸榜揭榜,,,,,命名“青年文明号”“青年岗位能手”
泉源:集团党群事情部 宣布时间:2024-05-06
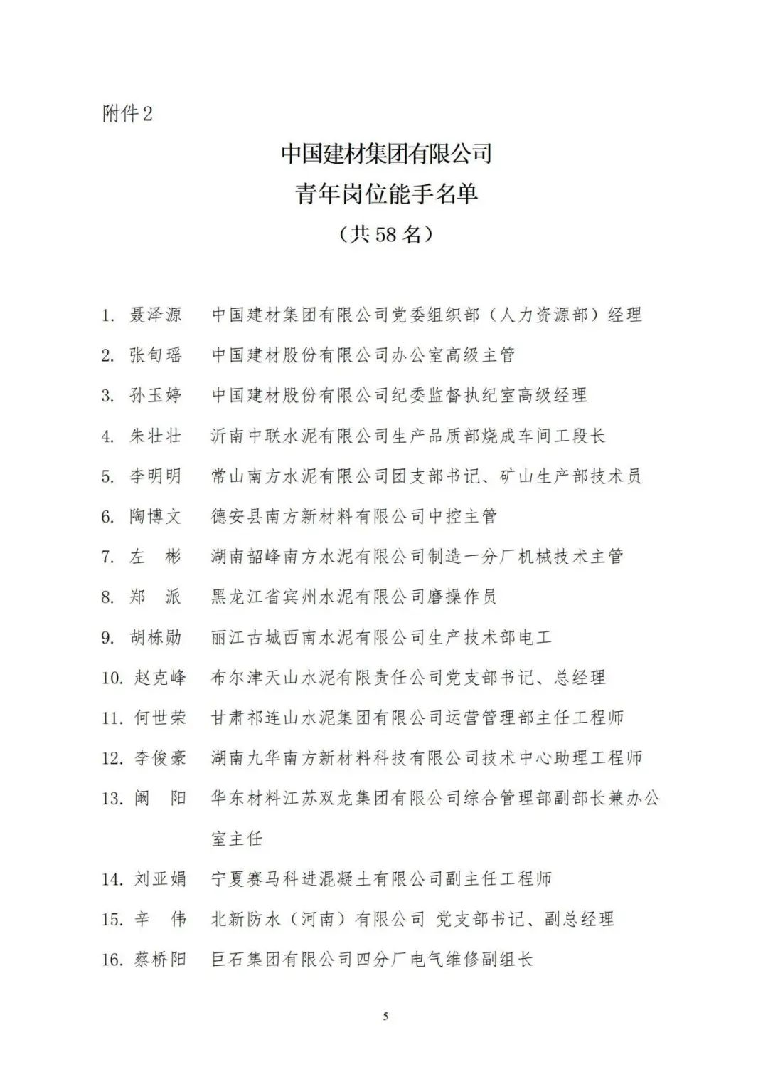
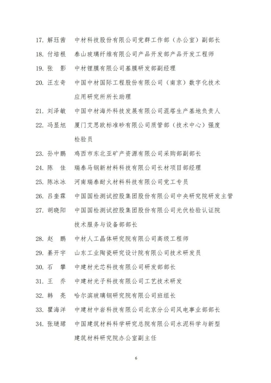
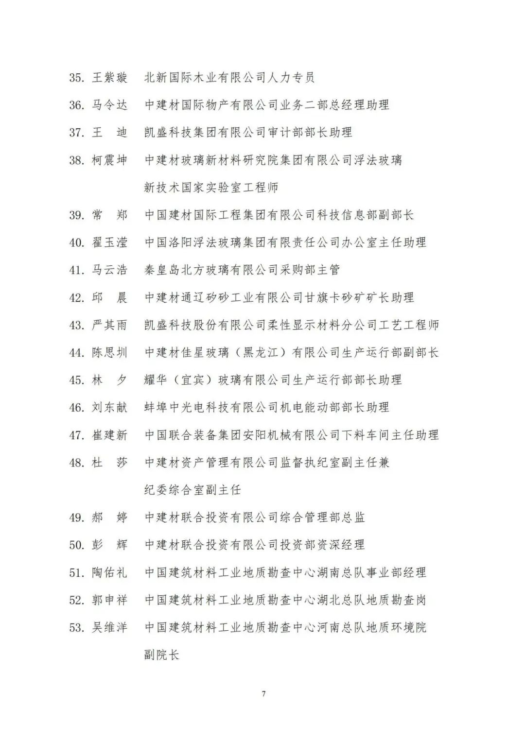
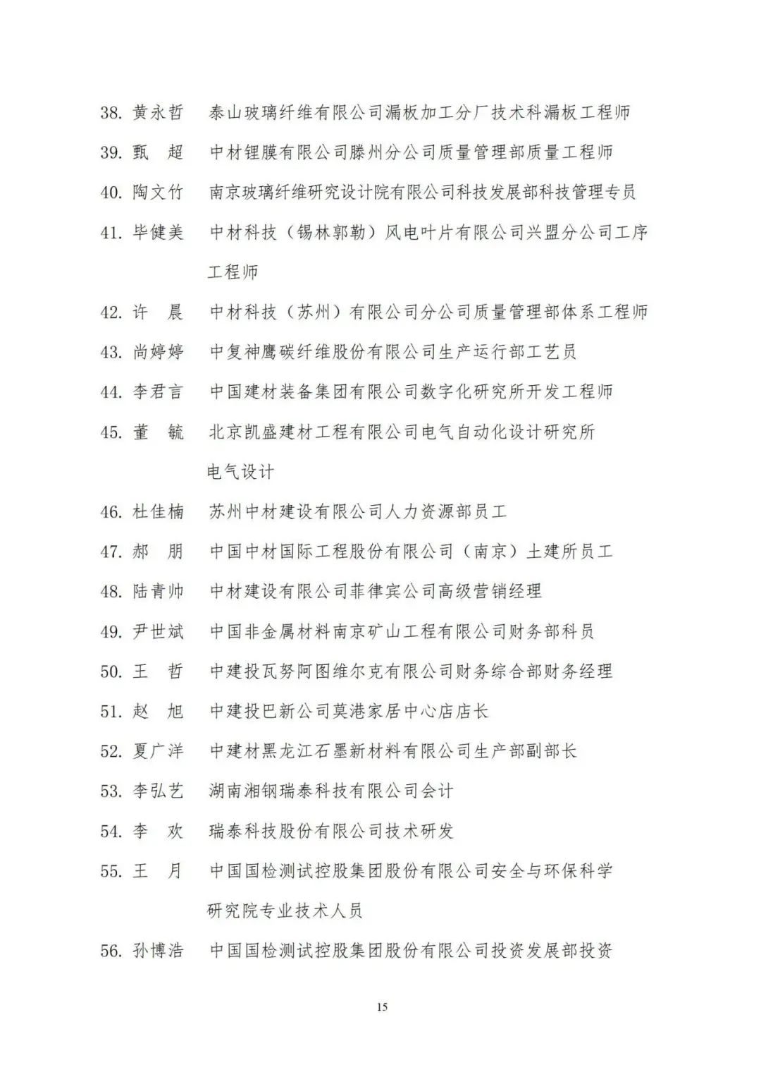
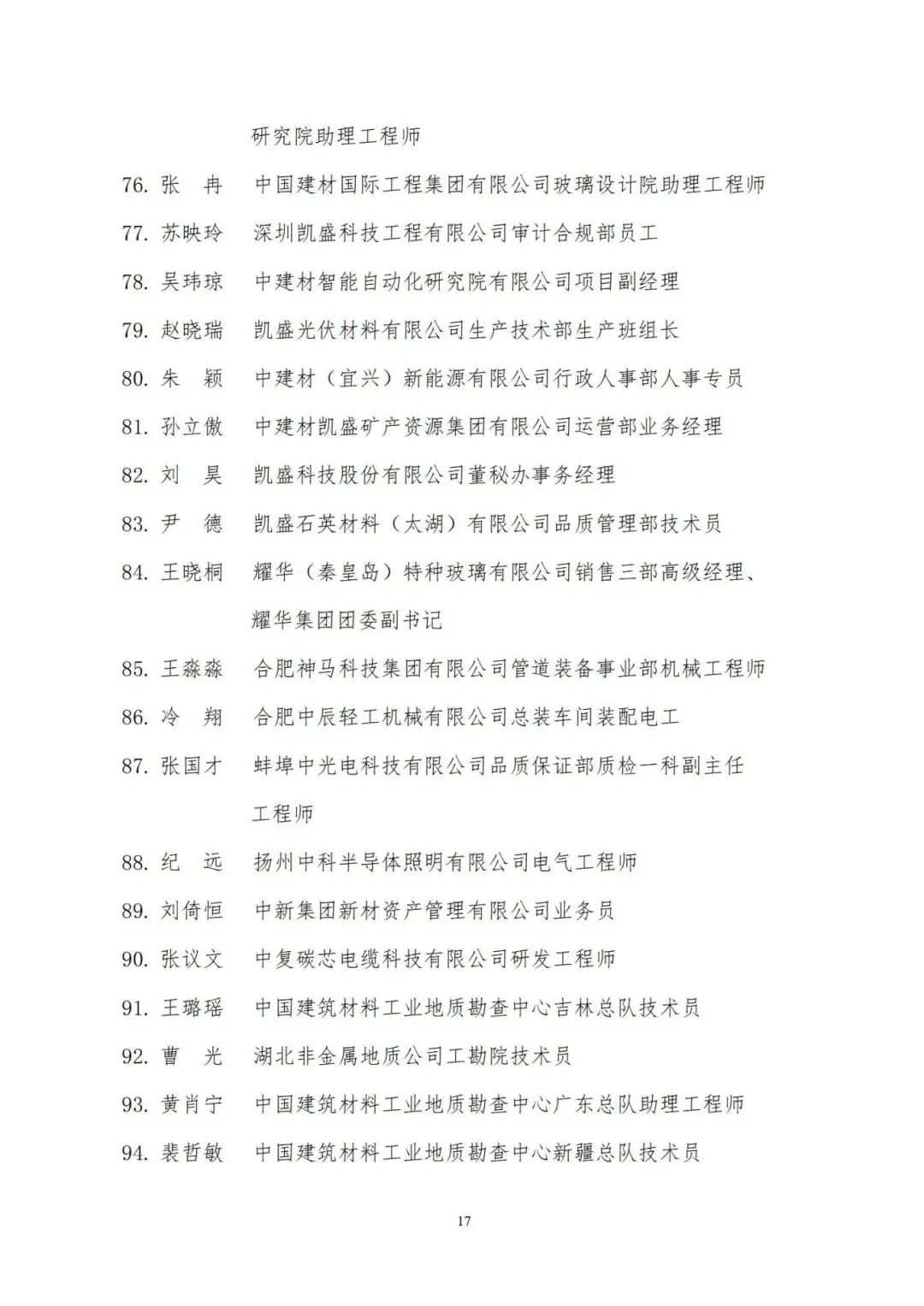
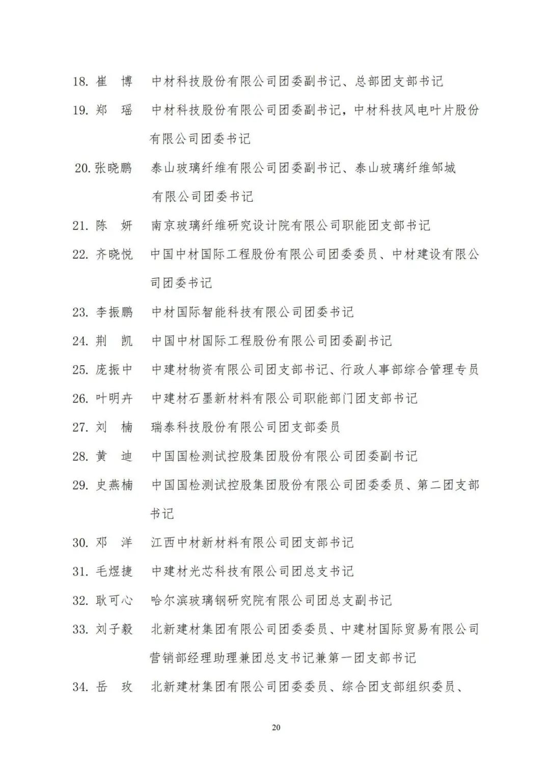
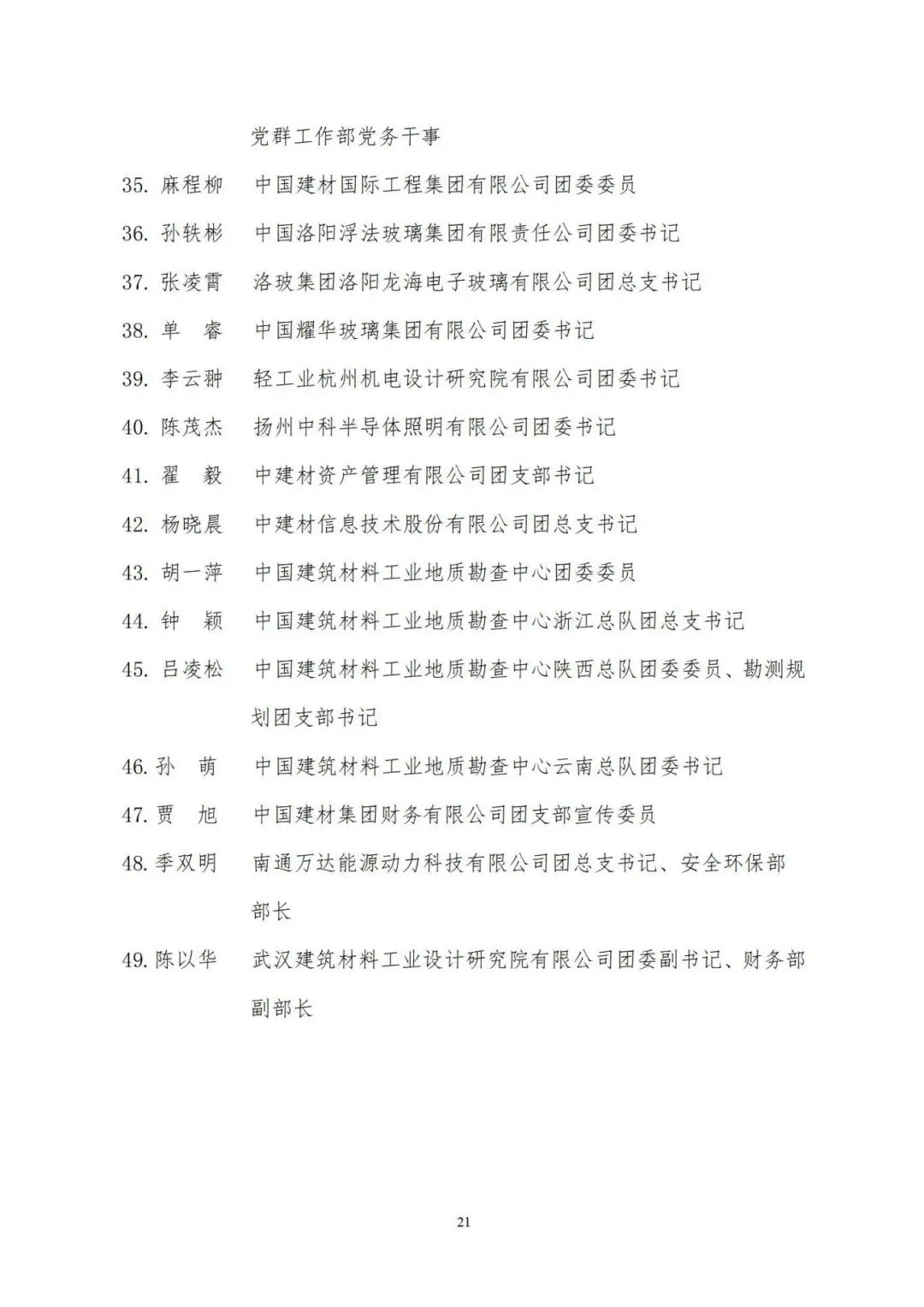
在庆祝新中国建设75周年之际,,,,,为表扬先进、树立标杆、树模引领,,,,,经集团党委赞成,,,,,集团团委评选出21个“韦德网站官方入口集团五四红旗团委”、32个“韦德网站官方入口集团五四红旗团支部”,,,,,103名“韦德网站官方入口集团优异共青团员”,,,,,49名“韦德网站官方入口集团优异共青团干部”;;;;;命名58名“韦德网站官方入口集团青年岗位能手”、58个“韦德网站官方入口集团青年文明号”。。。。。





















近年来,,,,,韦德网站官方入口集团团委以习近平新时代中国特色社会主义头脑为指导,,,,,深入学习贯彻党的二十大和团十九大精神,,,,,深入学习贯彻习近平总书记关于国有企业刷新生长和党的建设主要叙述及青年岁情主要头脑,,,,,在集团党委的顽强向导下,,,,,深化落实习近平总书记“2·26”主要指挥精神,,,,,坚持党建带团建,,,,,深化青年精神素养提升工程,,,,,周全推进青年立异创效运动。。。。。集团各级团组织和宽大团员青年起劲践行“质料创造优美天下”企业使命,,,,,充分验展了青年生力军和突击队作用,,,,,涌现出一批攻坚克难的主攻手、刷新立异的排头兵、工业升级的追梦人,,,,,在建设天下一流质料工业投资集团的火热实践中接续斗争、立功立业,,,,,充分彰显了青春为中国式现代化挺膺继续的生气锐气。。。。。
希望受到表扬的青年整体和小我私家珍惜声誉,,,,,再接再厉,,,,,充分验展先进树模作用,,,,,为推进集团高质量生长再立新功、再创佳绩。。。。。集团各级团组织和宽大团员青年要以先进为模范,,,,,越发细密地团结在以习近平同志为焦点的党中央周围,,,,,勇挑重担、冲锋在前,,,,,为加速建设天下一流质料工业投资集团,,,,,为强国建设、民族再起伟业凝聚青春动能。。。。。
